010 - 88125588

北京航天常興科技發展股份有限公司
地址:北京市大興區金星路 30 號
郵編:102600
郵箱:htcx@htcxcloud.com
電話:010-88125588
010-88121515
010-69297973
傳真:010-88125588? 轉 833
電氣安全服務專線:400-968-0119
防火門監控系統
第一節 防火門監控系統簡介
防火門監控系統是面向民用及公用建筑領域的新一代智能化系統,集防火門狀態監控與執行機構一體化,系統具有高智能、多功能、高可靠性、適應性廣等特點。廣泛應用于商業、醫院、學校、賓館、住宅、劇院、展覽館、交通樞紐站、辦公樓等各種場合。
防火門是建筑內防火分區、防火間隔的重要組成部分。可有效阻止延期擴散、火勢蔓延,可將大火情控制在預定范圍內,同時又是人員安全疏散、消防員撲救火災的必經關口。
防火門的啟閉在人員疏散中起到至關重要的作用。火災時,收到防火門監控器的動作命令后對各執行機構進行調整,滿足人員逃生、防火、防煙、現場消防指揮要求。因此,疏散通道途徑的防火門狀態信息,必須反饋至消防控制室或有人值守場所內的防火門監控器,使之處于聯動受控狀態。
第二節 防火門監控系統組成及系統主要功能
防火門監控系統由防火門監控器FJ-500、防火門監控器分機FJ-500F、電動閉門器FB-100/65/85/100/120/150、分體式常開防火門監控模塊FM-300/NO-FT、分體式常閉防火門監控模塊FM-300/NC-FT、一體式常閉防火門監控模塊FM-300/NC-YT及門磁開關組成。
滿足: GB50016-2014《建筑設計防火規范》
GB50116-2013《火災自動報警系統設計規范》
GB25506-2010《消防控制室通用技術要求》
GB29364-2012《防火門監控器》
.jpg)
系統構成
■實時控制功能
1 系統可與消防報警主機聯動,集中控制其各終端設備,即:電動閉門器、防火門門磁開關的工作狀態,并可設置自動或手動狀態
2 系統可分區單點控制各個電動閉門器、防火門門磁開關工作狀態
1 防火門監控器集中顯示監測疏散通道(常開、常閉)防火門的開啟、關閉及故障狀態
2 監測其各終端設備即電動閉門器、防火門門磁開關工作狀態,實時顯示終端開路、短路等故障信號
1 PC機平臺系統通過圖形的方式來顯示疏散門的狀態信息,顯示比較直觀。還可以通過電子地圖來顯示通道的開閉狀態,方便消防指揮及疏導調度
2 嵌入式平臺通過圖表和字符的方式來顯示疏散門的狀態信息,以方便查詢
第三節 防火門監控器
.jpg)
FJ-500防火門監控器
.jpg)
第四節 防火門監控分機
.jpg)
FJ-500F防火門監控器分機
.jpg)
第五節 分體式常開防火門監控模塊及電動閉門器
.jpg)
.jpg)
第六節 分體式常閉防火門監控模塊及門磁開關
.jpg)
FM-300/NC-FT分體式常閉防火門監控模塊及門磁開關
.jpg)
.jpg)
第七節 一體式常閉防火門監控模塊及門磁開關
.jpg)
FM-300/NC-YT一體式常閉防火門監控模塊及門磁開關
.jpg)
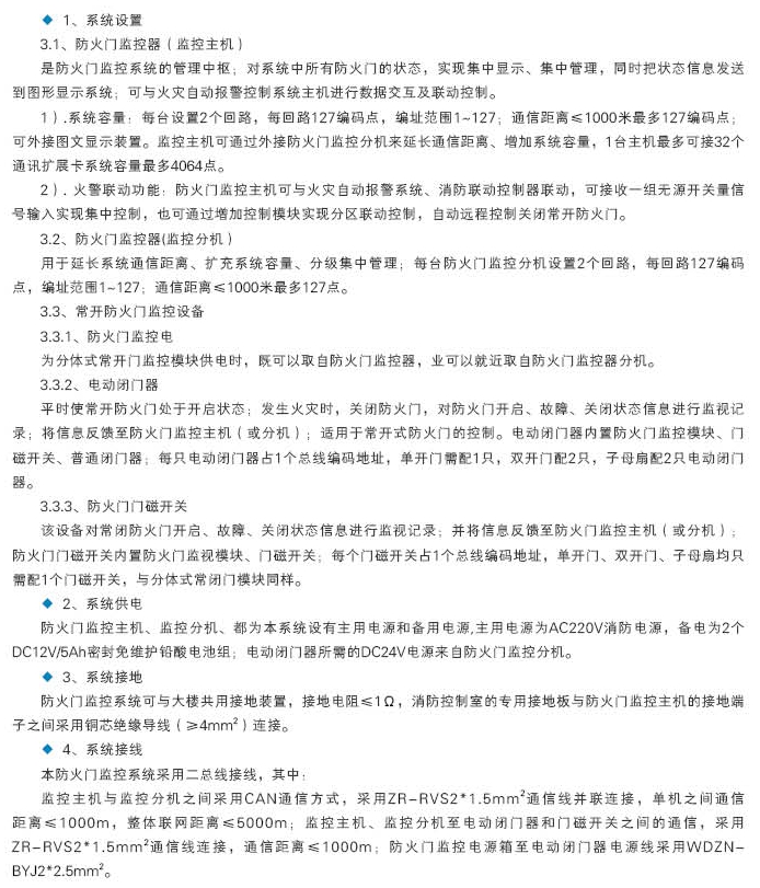
第八節 防火門監控系統設計說明
.jpg)
第九節 防火門監控系統選型表
.jpg)
第十節 防火門監控系統布線圖
.jpg)
微信
抖音